首页
国际可持续认证
雨林联盟认证
公平野生认证
UTZ认证
ISCC认证
Travelife可持续旅游认证
UEBT认证
ProTerra认证
国内认证与评价
管理体系
合规管理体系认证
质量管理体系认证
环境管理体系认证
能源管理体系认证
职业健康安全管理体系认证
产品认证
有机产品认证
富硒产品认证
人类工效学认证
中国环境标志认证产品
CCC产品认证
ELI认证项目
中国绿色产品认证
服务认证
合同能源服务认证
碳中和服务认证
节能技术服务认证
综合能源管理服务认证
服务评价
企业内控管理
产品验货服务
企业管理培训
节能低碳技术服务
节能低碳领域资质
可持续发展
铝业管理倡议(ASI)
可持续发展(ESG)审验
环境产品声明(EPD)
能源管理体系服务
低碳
碳排放权交易碳核查
温室气体核查和验证
产品碳足迹评价
碳管理体系
碳排放信息系统
碳减排规划
产品碳足迹认证
绿色
绿色制造体系技术评价
绿色设计产品评价
清洁生产审核
节能
节能量审核
节能监测
能源审计/节能诊断
节能技术评价
节能低碳培训
节能改造设计与实施
标准化
科研项目设计实施
质量提升与标准化
可持续农业规划编制
农业标准化综合服务
供应商管理与审核
信息化产品服务
品牌价值评价系统
碳智慧系统
合规管理监测系统
节能诊断系统
管理体系符合性诊断系统
认证业务管理系统
软件著作权
机构介绍
资质荣誉
联系我们
人才招聘
分支机构
公司新闻
公司新闻
通知公告
公开信息
认证规则
客服电话
微信客服
认证收费标准
Certification Services
我们的服务
新版《质量管理体系认证规则》
来源:
|
作者:
pmobd4e23
|
发布时间:
2025-11-14
|
126
次浏览
|
🔊
点击朗读正文
❚❚
▶
|
分享到:
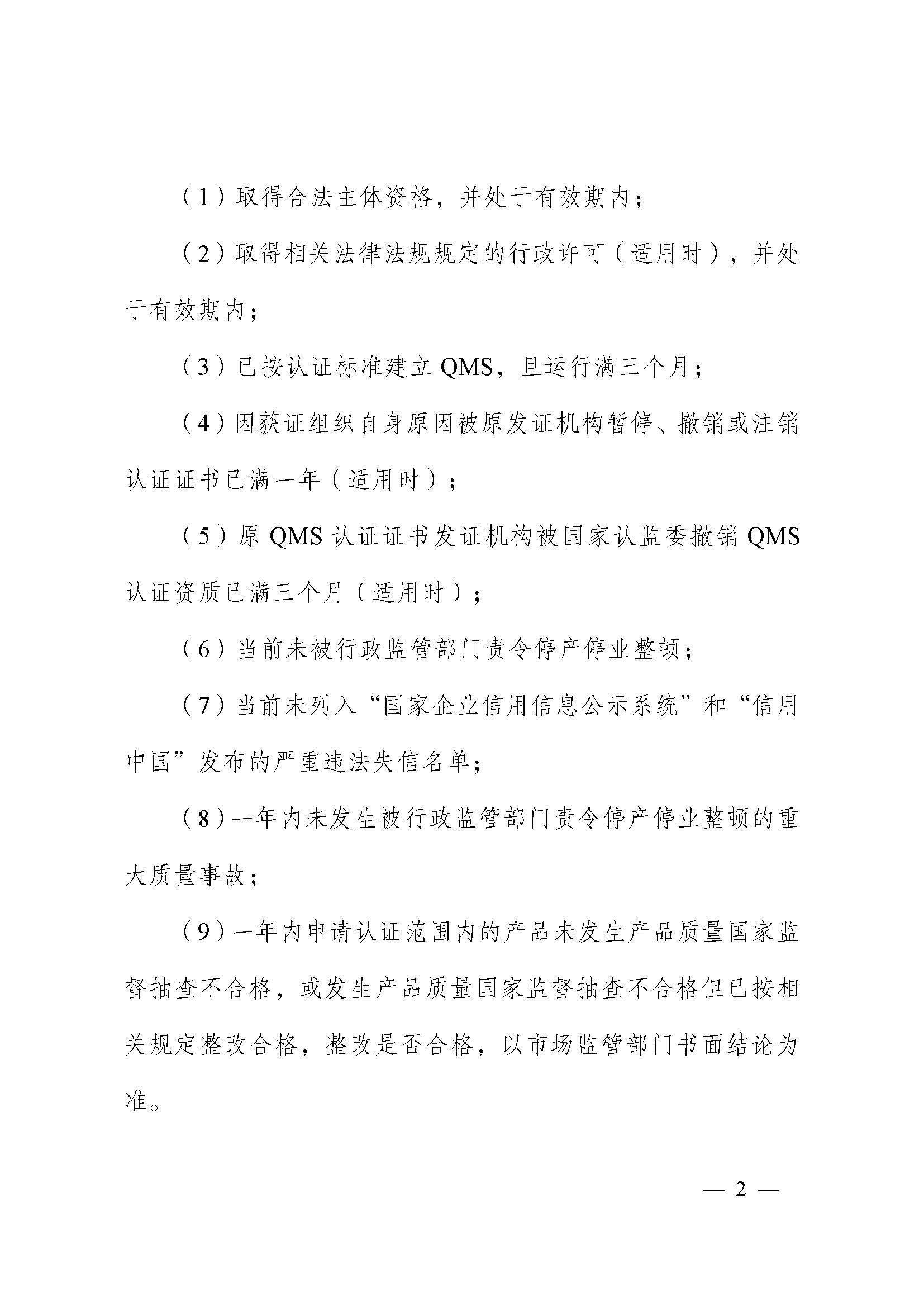
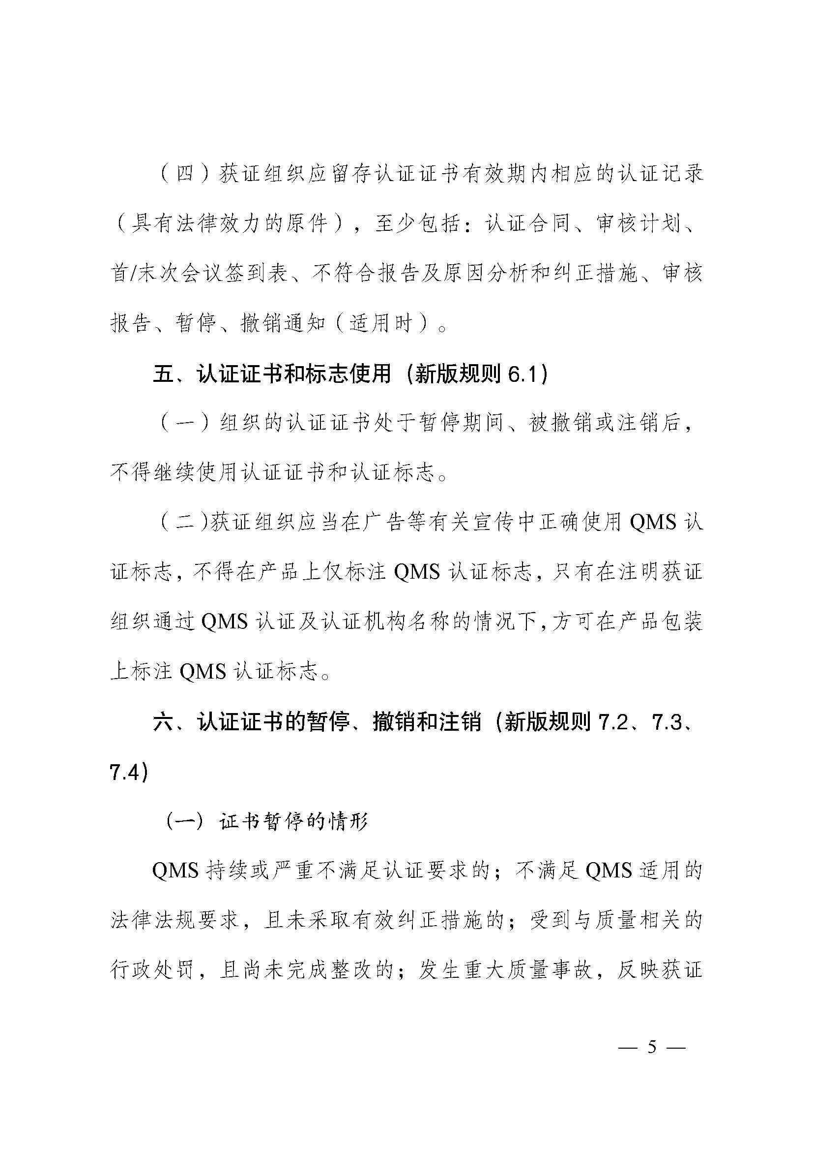
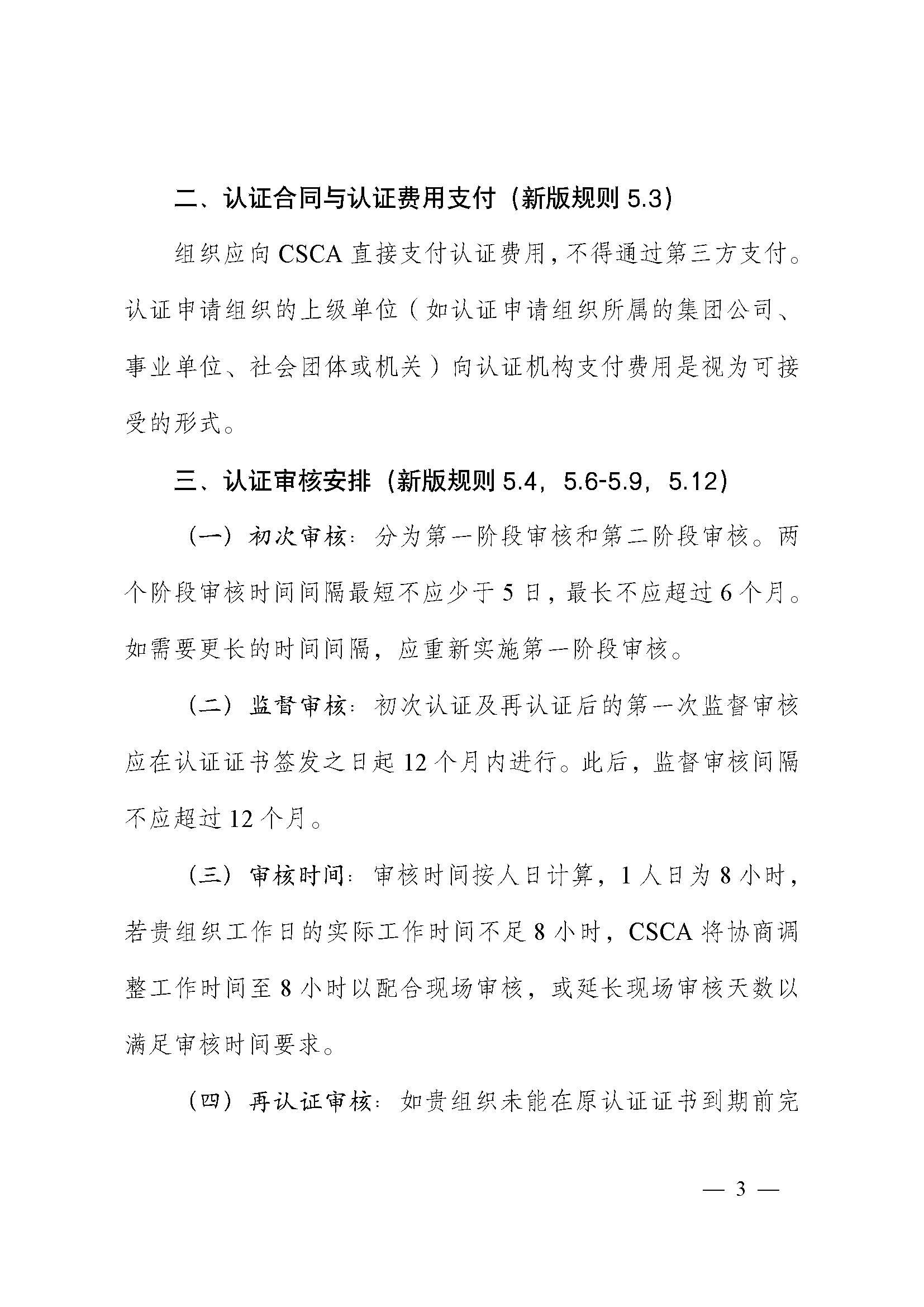
新版《 质量管理体系认证规则》 释义
质量管理体系认证规则-国家认监委公告[2025]第16号
上一篇:
证书注销通知
下一篇:
新版《有机产品认证实......